首页
|
学院概况
|
本科教育
|
研究生教育
|
科学研究
|
党建思政
|
学生工作
|
建筑技术实验室
|
招生就业
学院简介
领导班子
组织机构
师资队伍
办学特点
各系介绍
专业介绍
培养方案
相关规定
教学成果
研究生导师
研究生教育
相关规定
科研政策
科研项目
科研服务
科研成果
党建思政
学生活动
学生管理
团委
学生会
奖励评优
规章制度
实验仪器
动态
下载
招生信息
就业信息
留学深造
奖励评优
您的位置:
首页
>
学生工作
>
奖励评优
>
正文
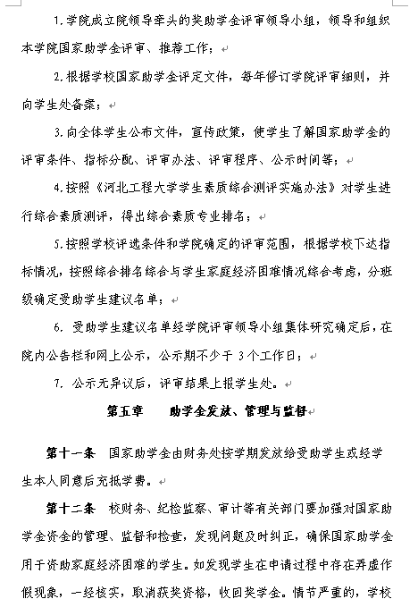
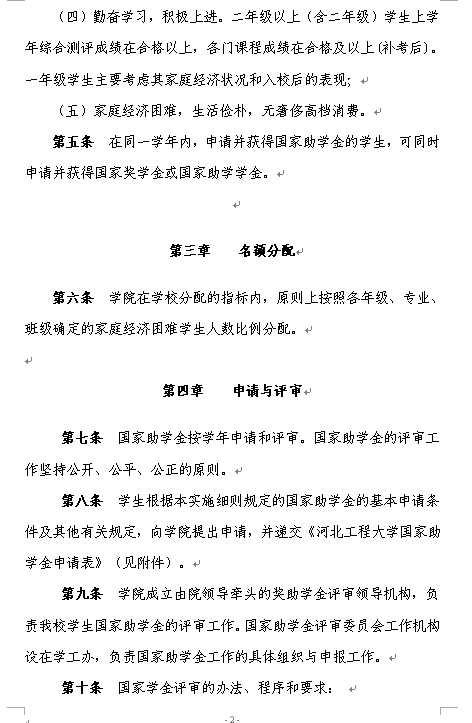
建筑学院国家助学金评审实施细则
2014-09-12 19:52
【
关闭窗口
】
CopyRight
?
48365365.com 地址:邯郸市光明南大街199号
电话:0310-8578704 邮编:056038